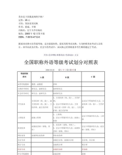
职称外语考试还有考吗
时间:
关于职称外语考试,根据最新政策调整,其实施情况需结合地区和行业具体分析:
一、全国统一考试取消情况

全国范围取消 自2017年起,国家层面已取消全国统一职称外语考试,该考试不再作为职称评定的强制条件。
考试内容调整
取消后,职称外语考试由各地根据实际需求自主决定是否恢复或调整。部分地区将考试内容改为专业能力测试或业绩考核。
二、部分地区和行业的特殊规定
保留考试的地区
- 中石油、中石化等国有大型企业: 仍需参加职称英语考试,该考试是评价员工综合素质的重要指标。 - 金融、铁路、电力等行业

免考条件
- 参加过《全国工商企业出国培训备选人员外语考试》(BFT)并取得中(Ⅰ)级及以上成绩者,可免考中级职称评审,取得高(A)级者可免考高级职称评审。
- 1977年底前参加工作的人员,若2004年及以后取得B、C级合格证书,或45分及以上成绩,可长期免考。
合格证书有效期
- 2002年后取得的A级合格证书、2000年后取得的B、C级合格证书,以及1977年底前参加工作者取得的2004年后合格证书,均长期有效。
三、建议与注意事项
关注政策动态
职称外语考试政策因地区和行业差异较大,建议通过当地人事考试网或单位人事部门获取最新通知。
以实际能力为主

部分地区已转向以工作业绩和能力评价为主,建议通过阅读专业文献、参与项目实践等方式提升专业素养。
针对性备考
若所在地区或行业仍要求考试,可参考历年真题、专业词汇书籍等资料备考。
综上,职称外语考试并非全面取消,而是呈现“部分保留、地区差异”的特点。建议根据自身所在地区和行业要求,制定相应的备考策略。
