教师资格考试分数合格线
时间:
教师资格考试的合格分数需结合卷面分和转换分综合计算,具体规则如下:
一、卷面分与报告分

卷面分:
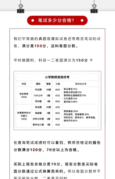
各科目试卷满分均为150分。
报告分:
采用线性转换公式将卷面分转换为120分制,计算公式为:
$$
text{报告分} = frac{text{卷面分}}{150} times 120
$$
例如,卷面分90分的转换分计算为:
$$
frac{90}{150} times 120 = 72 text{分}
$$。
二、合格分数线标准
报告分合格线:70分(即120分制的70%)。

卷面分要求:由于采用线性转换,考生需达到卷面分87.5分才能确保报告分不低于70分。
三、最终成绩计算
最终成绩:以转换后的报告分70分为合格标准。
示例:若某考生卷面分80分,转换分计算为:
$$
frac{80}{150} times 120 = 64 text{分}
$$
由于64分低于70分,该考生最终成绩不达标。

四、注意事项
分数线差异:
不同省份或科目可能因难度差异调整分数线,具体以教育部官方公布为准。
合格比例:
近年笔试通过率约30%-40%,面试通过率约70%。
建议考生以教育部官网或官方授权机构发布的最新评分标准为准,并关注本地区教育考试院的最新通知。
