教师资格考试一年几回
时间:
教师资格考试一年通常安排 两次,具体安排如下:
一、考试频率与时间安排

常规考试时间 教师资格证考试分为 上半年
和 下半年各一次,具体时间由教育部考试中心统一发布。 - 上半年考试:
每年3月
- 下半年考试:每年11月。
报名时间 - 上半年报名:
1月左右
- 下半年报名:9月左右。
成绩查询与认定 
- 笔试成绩有效期为2年,面试合格后需在有效期内完成认定。 - 具体成绩查询时间通常在考试后1-2个月。
二、注意事项
地区差异

部分省份曾实行一年一次考试(如2017-2020年云南、山西、黑龙江等),但自2021年起全国统一调整为两年一次。 - 若所在省份有特殊规定,需以教育部最新公告为准。
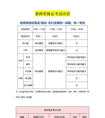
考试内容
笔试包括《综合素质》(含教育学、心理学等)和《教育知识与能力》两科,面试为试讲,考察教学设计、课堂组织等能力。
成绩有效期

笔试成绩2年有效,面试合格后需在有效期内通过认定。若两年内未通过面试,需重新参加面试。
三、历史调整说明
考试频率调整: 2017-2020年曾有8个省份一年仅1次考试,但自2021年起全国统一为两年一次。- 报名时间变动
建议考生关注教育部官网或当地教育考试机构发布的最新通知,以确认具体考试安排。
