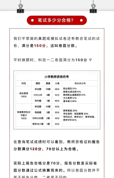
教师资格考试的评分标准
时间:
教师资格考试判分标准主要分为卷面分数与最终成绩两个维度,具体如下:
一、卷面分数标准

满分与合格线 全国统考试卷面满分150分,最终成绩按实际分数乘以0.8计算,合格线为70分。 例如:卷面90分 → 最终成绩72分(90×0.8)。
科目差异
- 综合素质/教育知识与能力: 每科满分150分,评分标准包含答题方向、分条罗列、字迹、行文逻辑等。 - 学科知识与教学能力
二、具体题型评分标准
材料分析题(14分) - 答题方向正确、分条罗列、字迹美观、行文逻辑清晰:12-14分;
- 答题方向正确、分条罗列但逻辑一般:10-12分;
- 答题方向正确、分条罗列但字迹较差:8-10分;
- 仅方向正确:6-8分;

- 无分条罗列但内容合理:2-6分;
- 仅方向正确:0-2分。
阅读理解(14分)

- 完全按原文作答且字迹美观:12-14分;
- 基本按原文作答:8-12分;
- 缺少“理解正确”或“采用原文”:酌情扣分。
写作(50分)
- 一类作文(字数符合要求、立意明确、结构严谨):50-38分;
- 二类作文(内容较充实、语言通顺):38-25分;
- 三类作文(内容单薄、结构混乱):25-10分;

- 四类作文(偏离题意、语病多):10-0分。
三、其他注意事项
地区差异: 综合素质科目二(如幼儿保教知识)的评分标准存在地区差异,例如材料分析题的满分可能为10分而非14分。- 合格分数线
以上标准综合了教育部考试中心及各地教育部门的官方文件,考生需以最新官方通知为准。
