教师资格考试怎么样及格
时间:
教师资格考试合格标准主要分为笔试和面试两个环节,具体要求如下:
一、笔试合格标准

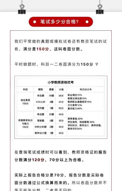
卷面成绩与报告分
- 笔试采用150分制,但实际成绩按卷面分×0.8换算为120分制的70分作为合格线。
- 例如:卷面分90分,实际成绩为90×0.8=72分,72分≥70分即合格。
合格分数线的统一性
- 各科目合格分数线通过线性转换统一为70分,具体分数线由教育部考试中心根据考试难度确定。
成绩查询与有效期
- 成绩查询时显示“合格”或“不合格”,不显示具体分数。
- 单科成绩有效期为2年,需在有效期内通过所有科目笔试方可参加面试。
二、面试合格标准
合格分数线

- 面试成绩采用100分制,60分为合格线。
- 成绩查询时仅显示是否合格,不显示具体分数。
成绩构成与合格判定
- 面试分项包括职业认知、心理素质、仪表仪态、言语表达、思维品质、教学设计、教学实施、教学评价等,需平均得分达到60%以上。
- 具体分项合格标准由省级教育行政部门制定。
三、其他注意事项
最终合格条件
- 需同时通过笔试和面试,获得《中小学教师资格考试合格证明》后方视为合格。
报名要求
- 需符合学历、教育背景、教师资格证申论成绩等要求。

成绩复核
- 若对成绩有异议,可在成绩公布后按流程申请复核。
总结
教师资格考试合格需满足“笔试70分且面试60分”,其中笔试成绩需通过线性转换,面试成绩以是否达标为准。考生需关注教育部考试中心官方渠道查询成绩,并在规定时间内完成面试和资格认定。
