教师资格考试成绩规则
教师资格考试的成绩规则主要分为笔试和面试两部分,具体如下:
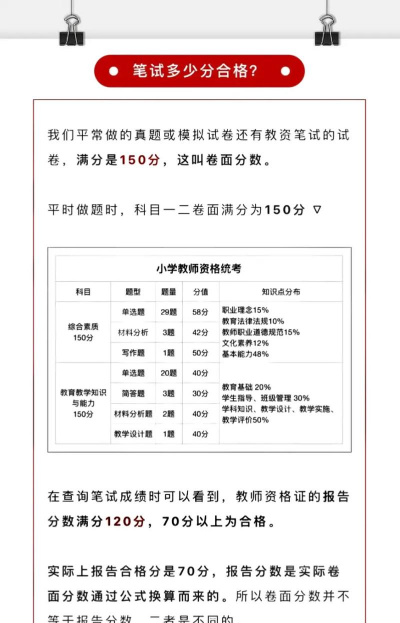
一、笔试成绩规则

卷面分与报告分转换 - 笔试采用150分制,实际成绩按线性转换规则折算为120分制,70分及以上为合格。 - 转换公式:
$$Y(X) = begin{cases}
frac{X}{A} times 70 & (X < A)
70 + frac{(X - A)}{(150 - A)} times 50 & (X geq A)
end{cases}$$
其中,$X$为卷面分数,$A$为当科及格分数线(例如语文、数学等科目A=90分,英语科目A=100分)。
合格分数线标准
- 折合后70分为合格线,例如卷面分87.5分(即150×70/120)。 - 部分省份对幼儿/小学教师有特殊要求,总成绩需达到70分(3科总分的87.5%)。
成绩查询

- 可查看具体分数及是否合格,但报告分不显示具体数值。
二、面试成绩规则
满分与合格标准
- 面试采用100分制,60分为合格线,不设具体分数。 - 成绩由评委打分,具体评分标准因科目不同而有所差异(如材料分析题14分)。
成绩查询与使用
- 查询结果仅显示合格或不合格,不显示具体分数。 - 面试合格后,考生将获得《教师资格考试合格证明》,作为教师招聘的必备材料。
三、总成绩计算示例

以卷面分100分的考生为例:
转换后成绩: $100 times 0.8 = 80$分(70分合格)。- 最终成绩
四、注意事项
地区差异:
面试合格分数线可能因省份教育行政部门调整,需以考生所在省份最新政策为准。2. 合格分数线统一性:通过线性转换,不同科目及格分数线被统一调整为70分,确保考试公平性。以上规则综合了教育部考试中心统一标准及各地实际执行情况,考生需以最新官方文件为准。
