教师资格考试只有笔试吗
时间:
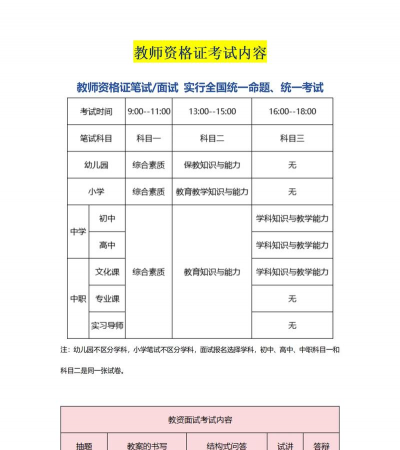
教师资格考试确实分为笔试和面试两个阶段,具体划分如下:
一、考试结构

笔试 教师资格证笔试包含《综合素质》《保教知识与能力》(幼儿园/小学)或《综合素质》《教育知识与能力》《学科知识与教学能力》(中学)等科目,采用纸笔考试形式,每科考试时间为120分钟。
面试
笔试合格者需参加面试,主要考察教育教学实践能力。面试内容因学段和学科不同有所差异,例如:
- 幼儿园:侧重保教活动设计、情景模拟等;
- 小学/中学:侧重教学设计、课堂管理、板书设计等;
- 中职专业课教师:需加试专业课教学设计。

二、科目设置差异
幼儿园教师: 考《综合素质》《保教知识与能力》两科; 小学教师
中学教师:考《综合素质》《教育知识与能力》《学科知识与教学能力》三科;
中职专业课教师:考《综合素质》《教育知识与能力》《专业知识与教学能力》三科。
三、成绩合格标准
笔试:各科成绩需达到合格分数线(如120分制中的70分)才能进入面试环节;
面试:通过面试后,由教育部考试中心核发《中小学和幼儿园教师资格考试合格证明》。

四、其他注意事项
报名与考试时间:2025年上半年笔试安排在3月8日,下半年在9月15日;
通过率:笔试通过率约为22%-36%,面试及格率约60%。
综上,教师资格考试分笔试和面试两个阶段,且不同学段和学科的科目设置存在差异,考生需根据自身报考类别做好备考规划。
