教师资格考试过多少及格
时间:
教师资格考试的合格分数线由卷面分、报告分和合格标准共同决定,具体如下:
一、合格分数线标准

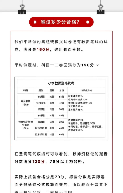
卷面分合格线 教师资格证笔试卷面满分150分, 报告分70分
为合格线。
实际成绩计算
实际成绩=卷面分×0.8,例如:
- 卷面分90分,实际成绩=90×0.8=72分(合格);
- 卷面分88分,实际成绩=88×0.8=70.4分(合格)。

二、其他注意事项
面试分数线
面试采用百分制, 60分为合格线,但成绩报告仅显示合格/不合格,不显示具体分数。
通过率情况
- 笔试通过率: 全国统一考试中,笔试通过率约为30%-40%,具体因地区、年份及阅卷严格程度有所波动; - 面试通过率

备考建议
- 卷面分需达到87.5分以上(即96.25分)才能确保合格;
- 建议通过模拟试讲、刷真题等方式提升面试表现。
综上,考生需关注卷面分达到90分以上,并结合地区政策和自身水平制定备考策略。
