教师资格考试笔试最高分
时间:
教师资格考试的最高分情况如下:
一、笔试部分

卷面满分 教师资格证笔试的卷面满分是 150分
,但实际成绩按卷面分乘以0.8的换算公式计算,因此 实际满分为120分。
合格分数线
笔试成绩需达到 70分(即卷面分×0.8≥70)才能通过。
二、面试部分
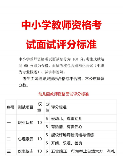
满分与合格线

面试满分 100分,合格线为 60分。
高分标准
通常认为 90分以上为较高分数,因已远超合格线70分。
三、综合成绩计算
合格标准: 笔试70分+面试60分= 130分
优秀分数线:部分地区将面试成绩75分及以上视为优秀。

四、注意事项
地区差异:部分省份可能对成绩计算规则有细微调整,建议考生以本省最新公告为准。
满分考生比例:由于面试合格线较低(60分),实际拿到满分的考生非常少。
建议考生以中国教师资格网或各地教育考试院发布的最新官方信息为准,并结合自身情况制定备考策略。
