普通人考会计证要多少钱
时间:
考会计证的费用因考试类型、地区及学习方式差异较大,具体费用构成如下:
一、基础会计证(如初级会计职称)

报名费用 - 全国统一科目(如《初级会计实务》《经济法基础》)报名费约为50-80元/科,两科合计100-160元。
- 部分地区可能包含教材费(如70-80元)或考试费(如150-350元)。
教材及学习费用
- 官方教材费用约70-80元/科,习题辅导资料约200元。
- 自学总费用约270-350元。
总费用估算
- 仅报名+教材:约170-240元。
- 包含培训课程:约500-1500元。
二、其他会计证书
中级会计职称

- 报名费:50-80元/科,两科合计100-160元。
- 教材费:100-300元。
- 总费用:约250-510元。
高级会计师
- 报名费:50-80元/科,三科合计150-240元。
- 教材费:100-300元。
- 总费用:约250-520元。
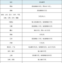
三、地区差异说明
一线城市(如北京、上海): 报名费可能达到80元/科,总费用约200-300元。 二三线城市
自主学习:部分考生选择自学,总费用可低至100-200元(含教材)。
四、注意事项

费用核实:
建议通过当地财政部门或考试机构官网查询最新费用标准。
学习成本:
除直接费用外,还需考虑时间成本和可能的培训费用。
证书价值:
初级会计证费用较低,但通过后对职业发展有显著提升。
以上费用为2025-2025年期间全国范围内的普遍情况,具体以当年官方公告为准。
